Student Publications

Student Publications

SoCoBio Student Publication: Afsheen Shahbaz – Methods for characterizing the individual filament structures of amyloid peptide assemblies using atomic force microscopy

SoCoBio Student Publication: Linda Guantai – Taxonomic and Mechanistic Insights into Gut Microbiota Bioaccumulation of Entacapone Using Bioorthogonal Drug Labelling

SoCoBio Student Publication: Isabella Garcia -Large-scale transcriptomic analyses reveal downstream target genes of ZFY1 and ZFY2 transcription factors in male germ cells

SoCoBio Student Publication: Liam Jones – Effects of Sulphate-Reducing Bacteria Mixed-Species Biofilms on Microbiologically Influenced Corrosion

This image is a transmission electron microscope image of the phage RothD

SoCoBio Student Publication: Daniela Rothschild Rodriguez – Summary of taxonomy changes ratified by the International Committee on Taxonomy of Viruses (ICTV) from the Bacterial Viruses Subcommittee,2025

science image

SoCoBio Student Publication: Charles Ellis -Computational Approaches for Delineating Lysosomes and Related Intracellular Trafficking Vesicles in Confocal and Other Fluorescence Datasets

Science image

SoCoBio Student Publication: Liam Jones – Evaluating biocide efficacy in mixed-species biofilms: insights from a dual anaerobic biofilm reactor

SoCoBio Student Publication: Charlie Ellis – Whole RNA-Seq Analysis Reveals Longitudinal Proteostasis Network Responses to Photoreceptor Outer Segment Trafficking and Degradation in RPE Cells

SoCoBio Student Publication: Matthew Rice, Bree Streather- Towards the development of supramolecular self-associating amphiphiles as antibiofilm agents against Pseudomonas aeruginosa and Candida albicans biofilms 

science data representation

SoCoBio Student Publication: Matthew Rice – A solution NMR methodology enabling the elucidation of small molecule phospholipid membrane adhesion and passive permeation parameters 

SoCoBio Student Publication: William Edwards – Effect of antibiotic administration on Blastocystis persistence and gut microbiome-metabolome dynamics in an irritable bowel syndrome longitudinal case study

SoCoBio Student Publication: William Edwards – Bridging lab and industry: The impact of a bio-conversion unit on black soldier fly larvae production and microbiome dynamics

image of research findings

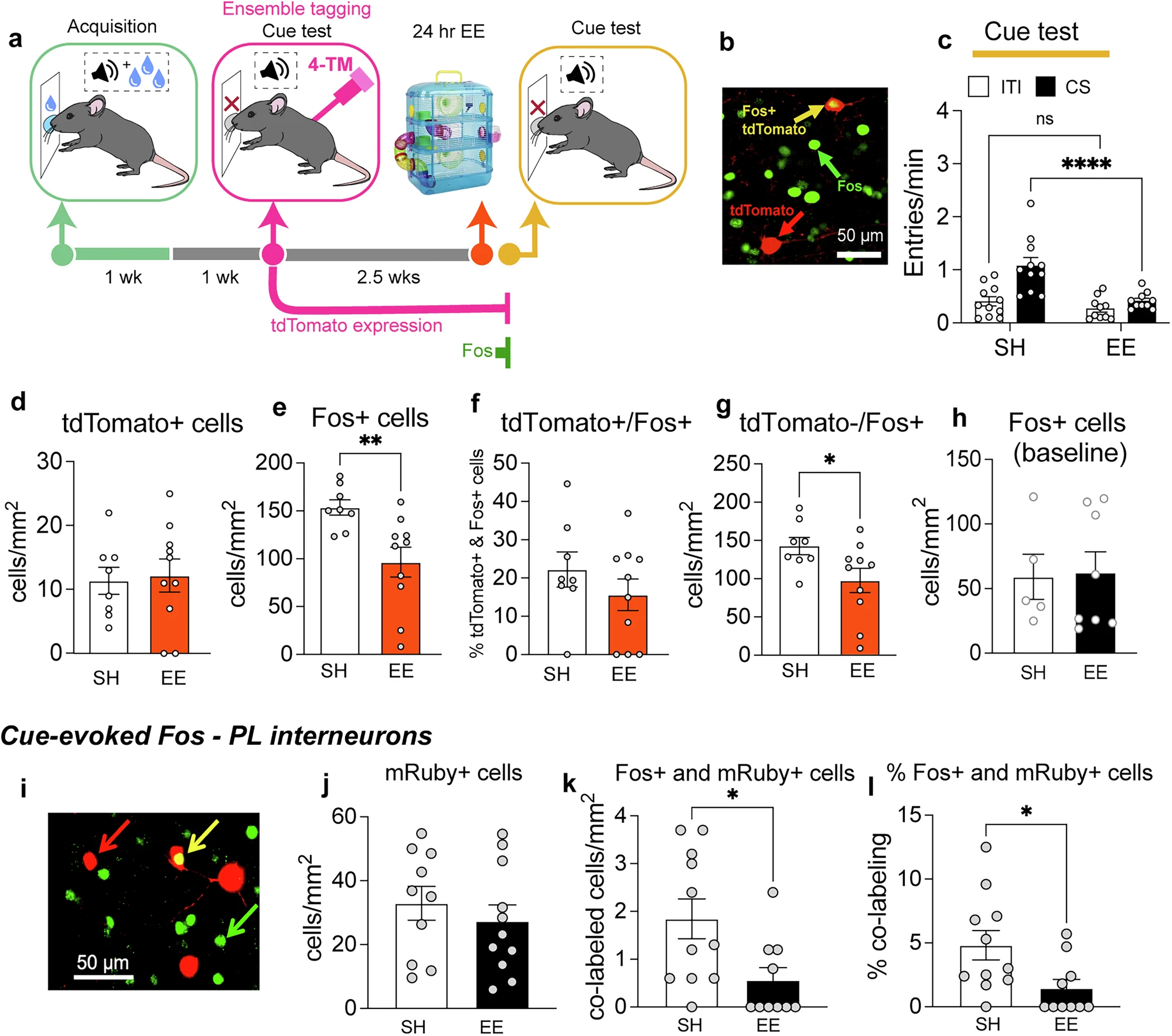
SoCoBio Student Publication: Emily Woods – Prelimbic cortical excitatory overdrive and inhibitory underdrive accompany environmental suppression of food seeking

SoCoBio Student Publication: Alice Clark – Current Affairs: Examining the Use of Environmental DNA for Relative Abundance Monitoring in a Dynamic Tidal Habitat

world map with coloured areas

SoCoBio Student Publication: Rachel Buchanan – Global prevalence of Cryptosporidium infections in cattle: A meta-analysis

SoCoBio Student Publication: Jack Stubbs – Small but mighty: the power of microcrystals in structural biology

SoCoBio Student Publication: Liam Jones – Toward simulating offshore oilfield conditions: insights into microbiologically influenced corrosion from a dual anaerobic biofilm reactor

SoCoBio Student Publication: Shubhangi Mahajan – Adult Diel Locomotor Behaviour in the Agricultural Pest Plutella xylostella Reflects Temperature-Driven and Light-Repressed Regulation Rather than Coupling to Circadian Clock Gene Rhythms

SoCoBio Student Publication: Anne Romero and Anastasia Kolesnikova – ‘Domesticability’: were some species predisposed for domestication?

SoCoBio Student Publication: Liam Jones – Dual anaerobic reactor model to study biofilm and microbiologically influenced corrosion interactions on carbon steel.

SoCoBio Collaborative Student Publication: Charles Ellis, Natasha Ward and Matthew Rice – The structure of an amyloid precursor protein/talin complex indicates a mechanical basis of Alzheimer’s disease

Phage-plasmid (P-P) replication cycle. P-Ps can replicate as both plasmids and as phages (including lytic and lysogenic cycles). Figure was adapted from the original article.

SoCoBio Student Publication: Daniela Rothschild-Rodriguez – Characteristics of phage-plasmids and their impact on microbial communities

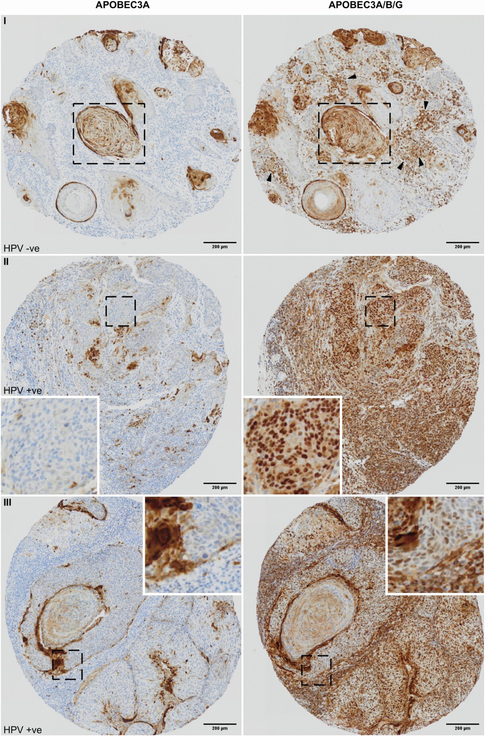
SoCoBio Student Publication: Differentiation signals induce APOBEC3A expression via GRHL3 in squamous epithelia and squamous cell carcinoma

science diagram

SoCoBio Student Publication: Konstantinos Tornesakis – Understanding the Catalytic Efficiency of Two Polyester Degrading Enzymes: An Experimental and Theoretical Investigation

image of embryo staining

SoCoBio Student Publication: Tia Fletcher – Monoallelic de novo variants in DDX17 cause a neurodevelopmental disorder

SoCoBio Student Publication: Claudia Chitty -Atomic force microscopy 3D structural reconstruction of individual particles in the study of amyloid protein assemblies

SoCoBio Student Publication: Jo Haszczyn and Jo Fish – Using reflective practice to support postgraduate studies in the biosciencesSoCoBio

science image

SoCoBio Student Publication: Jack Stubbs -A redox switch allows binding of Fe(II) and Fe(III) ions in the cyanobacterial iron-binding protein FutA from Prochlorococcus

SoCoBio Student Publication: Jack Stubbs -Droplet microfluidics for time-resolved serial crystallography

Reflexivity for the Biosciences: SoCoBio’s new initiative to support PhD student wellbeing is published in eLife

The summarising figure:

SoCoBio Student Publication